印度尼西亚商标注册审查详解
2016年印尼第20号令颁布了新的「商标和地理标志法」,于2016年11月25日生效。2017年印尼法律和人权事务条例第67号,进一步细化了2016年商标法的规定,于2017年2月1日生效。
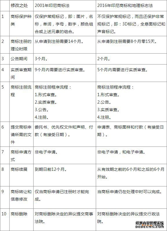
2016年印尼商标法修改对照
对于2001年印尼商标法 和2016年印尼商标和地理标志法 ,知元总结两者之间的差异如下表:


印尼商标申请日的确定
印度尼西亚商标注册遵循“先申请”制度。因此,商标申请的提交日期非常重要,因为它反映了申请人的在先权利。过去,仅在提交申请时提供了正式文件(包括授权书和商标所有权声明)时才能获得申请日期,这些文件无法在印尼商标局延迟提交。
2016年新商标法的第4条第1款规定,获得申请日期的最低要求是商标申请,商标标本和商标申请费的银行付款单。从申请日起,申请人最多可以有30天的时间继续办理手续。根据第11条第1款,优先权文件还有额外的延迟提交期,可以在提交具有优先权要求的商标申请的截止日期后的三个月内提交。
印尼商标公告的变化
世界上很多国家的商标注册制度都是由审查员先进行实质审查,再开放给公众提出异议,比如中国和美国就是这种商标审查制度,印尼2001年的商标法也是如此。然而2016年印尼的新商标法将商标审查制度修改为先公告后实质审查。
根据2016年印尼新商标法,审查员对商标申请进行实质性审查之前有两个月的公告阶段。所有通过初步形式审查的商标都将在15天后开始公告,并对潜在的商标异议者开放。
在此更改下,商标所有者在商标注册阶段对第三方商标申请提出商标异议的唯一机会就是在两个月的公告阶段。这在印度尼西亚尤其成问题,因为印度尼西亚的商标抢注已经是一个主要问题。除非商标所有者建立了一个有效的系统来监测商标公告中的商标,否则恶意申请可能会一直流失到注册。
印尼商标驳回和异议理由
2016年新商标法第21条第1款规定,如果商标实质上与以下内容相似或相同,则申请将被驳回:
其他当事人在类似商品和/或服务方面的在先注册商标或在先商标申请;
其他当事人在类似商品和/或服务方面的驰名商标;
符合一定要求的不同商品和/或服务的其他当事人的驰名商标;
已注册的地理标志。
2016年新商标法第21条第3款规定,如果申请人恶意提交申请,申请将被拒绝。
审查员可以基于与不相关商品或服务的已注册驰名商标相同或容易混淆的理由拒绝商标申请,最终驳回在原则上或整体上与驰名商标相似的商标。基于这个理由提出商标异议必须以注册的驰名商标为基础,也就是说,在提出商标异议之前,异议人的商标必须获得注册。为了基于这些理由进行驳回,驰名商标的所有人必须对申请提出正式异议。
如果一个商标在印尼被抢注,被抢注的是类似商品或服务,提出商标异议的理由可以是该商标在印尼构成该商品服务方面的驰名商标,或者申请人恶意提交申请;如果被抢注的是不同商品或服务,提出商标异议的理由可以是该商标已经在印尼注册的其他类别构成驰名商标,或者申请人恶意提交申请。
可以与此相对应的是中国商标法第十三条有关驰名商标的规定,
「就相同或者类似商品申请注册的商标是复制、摹仿或者翻译他人未在中国注册的驰名商标,容易导致混淆的,不予注册并禁止使用」;
「就不相同或者不相类似商品申请注册的商标是复制、摹仿或者翻译他人已经在中国注册的驰名商标,误导公众,致使该驰名商标注册人的利益可能受到损害的,不予注册并禁止使用」。
商标所有人可以通过提供相关证据来支持其异议,以供审查员考虑。在印度尼西亚,对于商标所有人而言,在商标异议程序中积极捍卫自己的权利尤为重要,因为被抢注的商标或者近似商标一旦成功注册,后续唯一的救济办法就是通过商事法庭(the Court of Commerce)进行无效或撤销程序,而印尼的商标无效、撤销程序既昂贵又复杂。
印尼商标修改及转让
按照2001年的印尼《商标法》,申请中还未获得注册的商标不能做信息修改,也不能转让,2016年新商标法则放宽了规定,申请中的商标也可以转让,或者修改商标申请人的名称、地址等信息。
印尼驰名商标的标准
2001年印尼《商标法》引入了驰名商标的概念,但是对于获得驰名商标的标准却没有具体说明。2016年新商标法第18条第1款和第3款指出,确定商标是否驰名的决定将取决于商标的以下方面:
1、在相关业务领域中公众对商标的了解或认可程度;
2、商标所有人使用该商标所获得的商品或服务的销售量和收益;
3、带有商标的商品或服务的市场份额;
4、地理范围;
5、使用时间段;
6、促销金额,包括用于该活动的投资价值;
7、在其他国家的注册或申请;
8、商标执法的成功程度,尤其是监管机构认可为驰名商标;
9、由于商标的声誉和受商标保护的商品或服务的质量保证而获得的商标固有价值。
由于驰名商标的扩大保护,以上关于关于驰名商标的规定将鼓励更多的申请人在印尼寻求驰名商标的保护。