原标题:“一带一路”主要国家商标注册和维权流程介绍 (意大利)
近日,国家知识产权局商标局网站发布了“一带一路”主要国家商标注册和维权流程介绍(意大利),详情如下。

为帮助我国企业在“一带一路”沿线国家的贸易中提前布局商标注册、在注册后选择最为恰当的维权手段,避免在境外维权时“水土不服”,国家知识产权局商标局委托北京君策知识产权发展中心组织开展了“一带一路”相关国家中部分国家或地区的商标注册流程、商标维权流程制度领域的课题研究。为加强该课题研究成果应用,帮助我国企业了解相关国家商标制度,为企业提供维权信息指导,即日起,中国商标网将陆续予以发布,敬请关注。(注:课题研究数据采集截止到2020年12月31日)
“一带一路”主要国家商标注册和维权流程介绍
附:
意大利商标注册和维权流程比较研究报告
一、国家概况
意大利位于欧洲南部,虽然自然资源贫乏,能源和主要工业原料供给依赖进口,地区经济发展不平衡,北方工商业发达,以农业为主的南方则经济较为落后,但不同于其他欧洲多数港口,意大利的港口可以接纳大吨位巨型集装箱船,便于大宗货物贸易。意大利成为首个加入“一带一路”倡议的G7成员国,是历史性的突破,对中意互利共赢、推动更多G7成员国加入“一带一路”具有重大意义。
近年来,中国对意投资增长迅猛,投资领域涉及金融、通信、能源、交通、机械制造、时尚产业、食品加工、文化体育、电子商务等。意大利已成为中国在欧洲的主要投资目的国之一。目前,中国企业在意大利开展投资主要面临以下问题:民粹政党、反欧盟势力的兴起,引发外界对意改革进程的担忧,为其经济复苏带来更多不确定因素。此外,意大利法律法规繁杂、行政效率较低、劳工保护严苛、工作许可和工作居留申请难。[1]
|
国家 |
中国对外直接投资流量情况 单位: 万美元 |
投资行业 |
||
|
2017 |
2018 |
2019 |
||
|
意大利 |
42454 |
29761 |
64979 |
科学研究和技术服务业、批发和零售业。 |
(表 1:2017-2019 年中国对外直接投资流量情况[2])
二、项目基本内容
本研究项目将从以下几点具体介绍当地商标注册和维权流程
(一)商标基本制度
(二)商标授权制度
(三)商标确权制度
(四)商标维权制度
三、各程序名称说明
由于各国法律与制度各不相同,且各国官方语言不同。因此,某一程序在各国的称呼亦有所区别。为了统一说明,也为了本项目的读者可以更好理解相关程序,本项目对标国内商标制度,对所涉及的各个程序的名称及其主要内容定义如下:
商标授权程序:为了获得商标专用权保护,申请人向当地知识产权主管机关提出的相关程序,如商标注册申请、对知识产权机关的决定进行申诉的程序,等。
商标确权程序:在商标授权过程中,通过行政申请的方式对商标权利的设立产生提出不同意见的主张,如商标异议、商标无效宣告, 等。
商标维护程序:为了维护商标专用权的有效性或及时性所进行的程序,如商标权利人注册信息变更、商标专用权转让、商标专用权许可授权使用、商标专用权延展,等。
商标维权程序:商标权人为维护商标专用权而对商标侵权人采取的对抗性的民事侵权程序。
官方意见:知识产权主管机关对注册申请提出的审理意见,包括形式性的审理意见,如对商标或商品描述的修改建议等;以及实质性的审理意见,如引证在先商标权利驳回注册申请的意见等。
商标复审:商标申请人针对知识产权主管机关的审理意见所予以的相应修改答复或提出抗辩意见主张的程序。
异议申请:在商标初步审定公告期间内,第三人认为该初步审定 商标注册将侵害其个体权利或公众利益,向知识产权主管机关提出的、要求禁止该商标核准注册的申请。
第三方观察意见:第三人认为商标注册将侵害其个体利益、行业利益乃至社会公共利益,向知识产权主管机关提出的、要求禁止该商标正式注册的意见。
四、意大利商标注册和维权流程比较研究
(一)商标制度概况
1. 商标立法情况:
意大利在工业和知识产权领域有着悠久的传统,其最早的专利法在1474年由威尼斯共和国颁布。几个世纪以来,意大利立法随着众多法令和法规的发展而发展。2005年2月10日,现行商标法律《工业产权法典》由第30号法令引入,其于2005年3月19日生效。
《工业产权法典》出台的目的不仅是将所有知识产权相关的法律法规简化和更新在一个文本里,而且还使意大利国内的法律、法规与欧盟法律和国际公约保持一致。2010年3月,意大利发布《工业产权法典实施条例》,该条例重新定义和简化了法典中对申请、上诉、请愿书等内容的规定。随后在2010年8月,意大利通过第131号法令更新了《工业产权法典》,该法典自2010年9月2日期生效。
意大利于1894年10月15日加入《马德里协定书》,于2000年4月17日加入《马德里议定书》。
2. 商标事务主管机构及主要职能:
|
机构设置 |
职能 |
|
意大利专利商标局 Italian Patent and Trademark Office |
负责专利、商标的审查;负责异议的审查 (负责撤销的审查—该职能尚未实施,等待意大利政府颁布正式法令) |
|
地方法院 |
无效宣告和撤销的审查; 商标侵权案件的审查 |
|
上诉法院 |
上诉法院负责不服地方法院 判决的上诉案件进行审理 |
|
最高法院 |
最高法院负责不服上诉法院 判决的上诉案件进行审理 |
3. 官方语言:意大利语 italiano
(二)商标授权制度
1. 可注册及不可注册的商标类型
1.1 可注册的商标类型:图形商标;文字商标(包含人名、设计、字母、数字);声音商标;立体商标;颜色组合商标等[3]
1.2 不可注册的商标类型:气味商标、证明商标、保证商标
2. 商品分类依据及对商品描述的要求
基于第11版尼斯商品分类表的当地特色分类方式,可以接受尼斯分类表中各个类别的标题;可以接受尼斯分类表中各个类别的标题中的商品/服务。
3. 商品类似的判断标准
一般而言,如果商品/服务在相同的类别中,则他们被认为是相同或类似商品/服务、或具有相同或相似的性质。在判断商品或服务是否类似时会考虑它们的使用方式、贸易渠道、预期目的、消费群体、市场竞争、所涉及的商品和服务是否具有互补性。[4]
4. 商标审理相关的法律规定
4.1 绝对理由:
4.1.1 未经肖像人同意,或者在肖像人死亡后,未经其配偶和子女的同意,不得将人物肖像注册为商标。如果肖像人没有活着的配偶或子女,则由其父母或其他后代的同意。如果没有活着的父母或其他后代,则由四代以内的其他亲属的同意;[5]
4.1.2 除申请注册人以外的其他人的名字可以注册为商标,只要其使用不会损害有权使用这些名字的人的声誉,信誉或尊严。但是,意大利专利商标局有权根据《工业产权法典》第8条第1款的规定,对注册设立条件。在任何情况下,注册均不得阻止有权使用该名称的人在其选择的企业中使用该注册。[6]
4.1.3 如果以下内容为公众熟知,则只能由有资格的人或经该人或第8条第1款中指明的人的同意注册或用作商标:人的姓名,在艺术,文学, 科学,政治或体育,事件的名称和缩写以及不具有经济目的的实体和协会的名称和缩写,以及它们的特征性标志;[7]
4.1.4 仅由以下形状组成的标志不符合商标注册的条件:由商品本质所形成的形状;获得技术成果所需的形状;赋予产品实质价值的形状;[8]
4.1.5 现有国际公约在其中所述的情况和条件下审议的徽章和其他标志,以及包含符合公共利益的符号,标志和徽章的标志,除非获得有关当局的同意,否则不得将其注册为商标;[9]
4.1.6 如果商标中包含具有政治意义或极具象征意义的文字,图形或标志,或包含纹章元素,则在注册之前,意大利专利商标局应将商标的副本以及相关的其他必要信息发送给适当的公共机构,以按照第10条第2款第4段的规定征求意见;[10]
4.1.7 在怀疑商标可能违反法律,公共政策或公认的道德原则的所有情况下,意大利专利商标局均可按照第10条第2款的规定行事;[11]
4.1.8 如果有关或适当的机构(根据第2和第3款)对商标注册表示反对,意大利专利商标局应拒绝该申请;[12]
4.1.9 缺乏鲜明特征的标志不得注册为商标。包括:
仅由已成为当前语言或行业惯例中的常用符号的标志组成的商标;[13]
仅由商品或服务的一般标识或引用它们的描述性标识组成的标识,例如可能在贸易中用于指定商品的种类,质量,数量,预期目的,价值,产地或生产时间的标志,或商品或服务的其他特征。[14]
尽管有13条第1款的规定,但由于已经使用过标志,因此在注册申请之前已经具有鲜明特征的标志可以注册为商标。[15]
如果在提出申请或要求无效之前,由于所使用的商标所指的标志具有鲜明的特征,则不得宣布商标为无效。[16]
如果商标由于其所有者未使用而被撤销,或已成为该产品或服务在贸易中的通用名称,或者已失去其独特性,则该商标被撤销。[17]
4.1.10 以下内容不得注册为商标:
违反法律,公共政策或公认的公共道德原则的标志;[18]
可能会误导公众的标志,尤其是在商品或服务的地理起源,性质或质量方面;[19]
侵犯他人的版权或工业产权或其他第三方的专有权的标志。[20]由于商标所有者或在其同意下使用商品或服务的方式和背景而
引起对公众的误导,尤其是关于商品或服务的性质,质量或产地的误导或为其注册的服务;[21]
商标违反法律,公共政策或公认的道德原则;[22]
由于商标所有者遗漏了有关集体商标使用的监管规定所规定的文件。[23]
4.2 相对理由(注册申请阶段不对相对性理由进行审查):
4.2.1 如果自申请日起,下列任何一项适用,则标志不得注册为商标:
与已经被称为商标的标志或与他人制造的,投放市场的或由他人为相同或相似的商品或服务提供的商品或服务的独特标志相同或相似,商标之间的相似性以及商品或服务之间的标识或相似性,可能会引起公众的混淆,这也可能包括两个标志相关联的可能性。根据 1967年7月14日斯德哥尔摩文本《保护工业产权巴黎公约》第6条之二,并由1976年4月28日第424号法律批准,该商标也被认为是众所周知的。当该标志的先前使用不会带来声誉或纯粹的本地声誉时,不会造成缺乏新颖性,但是在先商标所有人可以在该商标范围内继续将其商标用于广告目的。尽管商标本身已注册,但当地流通限制。申请人或其转让人先前使用该标志并不妨碍注册;[24]
与经济活动中使用的公司名称,业务标志或业务名称,标志或域名相同或相似,或与他人采用的另一个独特标志相同或相似。同一商标注册人所进行的商业活动与该商标所注册的商品和服务之间的同一性或相似性,公众可能会产生混淆,这也可能包括两个标志之间的关联。如果以前没有使用过商标,也未带来声誉或纯粹的本地声誉,则不会造成新颖性不足。申请人或其转让人先前对商标的使用不构成注册的障碍;[25]
与其他国家已经在该国注册的商标相同或相似,或者与由于优先权而在较早日期提出的申请或在较早日期起具有效力的在同一国家/地区生效的商标的商品或服务近似。[26]
在较早日期提出的申请或由于优先权而从较早日期起生效的商标与该国其他人已经在该国注册的商标或在该国有效的商标相同或相似、或有相同或相似商品或服务。由于标志之间的同一性或相似性以及商品或服务之间的同一性或相似性而引起公众的混淆。[27]
在较早日期提出申请或由于优先权或有效的优先权要求而从较早日期生效的商标与该国其他人已经在该国注册的商标或在该国有效的商标相同或相似。在先商标的商品或服务(即使不是相似商品) 在欧共体或在该国家/地区具有声誉,以及在无正当理由的情况下使用较晚的商标将不公平地利用或损害较早商标的独特性或声誉。[28]
商标存在上述各项中规定的条件,则即使是不相似的商品或服务, 商标也与根据《保护工业产权巴黎公约》第6条之二已经众所周知的商标相同或相似。[29]
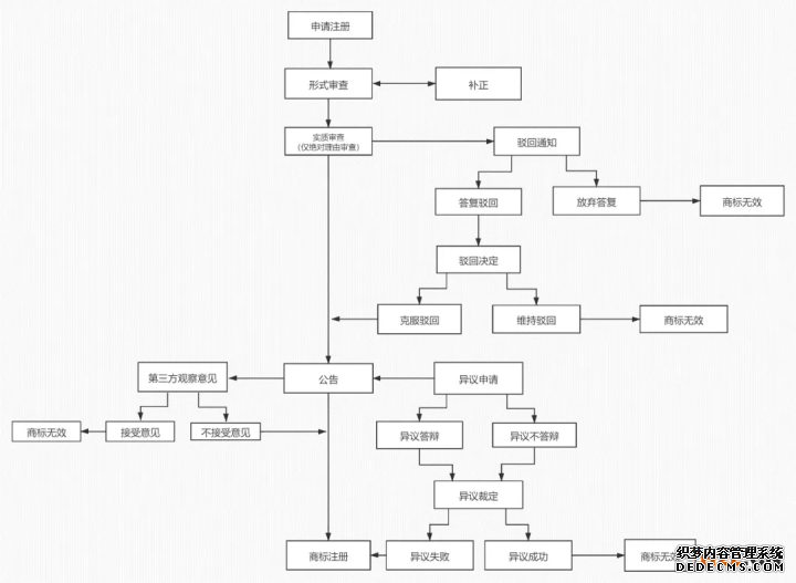
5. 商标注册流程图

6. 商标授权指南
6.1 所需文件:
6.1.1 申请书
申请人名称:可以使用名称的汉语拼音
申请人地址:可以使用名称的汉语拼音
申请人国籍:根据企业成立依据法律确定
特别声明事项:如是否声明优先权
商标标样:法律未予以明确规定
商标类别:一标一类,或一标多类申请均可,一标多类
可分割指定商品:可参照尼斯商品分类表进行选择,接受非规范的商品
名称
6.1.2 委托书:
包含申请人名称、地址、授权事项,格式可自行拟定;
委托书除签字外还需盖章,注册申请时仅提交扫描件即可。
6.2 官方规费:
177欧元/标/首类,折合人民币1416元;34欧元/标/附加类,折合人民币272元。
6.3 审查周期:
法定期限:法律无明确规定。
实际周期:10个月左右。
6.4 注册证书

6.5 中文商标的特别提示:
由于中文非意大利常用文字,并且相关的表意文字不为一般意大利公众所理解,因此在商标审查中,中文商标被视为图像。因此,适用于图形商标的一般规则和惯例也将适用于包含中国表意文字或由中国表意文字组成的意大利商标申请。
由于意大利普通民众不会阅读和理解中国的表意文字,因此在审查过程中将只考虑图像的整体外观。
7. 权利维护注意事项
7.1 注册商标的续展
自商标注册申请之日起,商标保护期限为十年。商标注册续展申请可以于商标上次注册期满前一年内提交;如在续展期届满后6个月内提起续展申请,须缴纳宽展费。如商标所有人在规定的期限内未支付法律规定的续展费,则意大利专利商标局将删除该商标。对一部分商品或服务转让的商标的续展,分别由各自的所有人进行。在日内瓦世界知识产权组织注册的商标的注册生效日期和持续时间保持不变。[30]
7.1.1 续展期规定
有效期届满前12个月可以续展,商标有效期为十年。如在续展期届满后6个月内提起续展,须缴纳宽展费。
7.1.2 续展所需文件
签字盖章的委托书扫描件。
7.1.3 官方规费
143 欧元/标/首类,折合人民币1144元;34欧元/标/附加类,折合人民币272元。
7.1.4 续展特别提示
对于部分转让的商标的续展,由其各自的所有人进行。
7.2 注册商标的转让
可以就其注册商标的全部/部分商品/服务进行转让。在任何情况下,商标的转让都不得引起公众对商品和服务特征的误导,因为这些特征对公众是必不可少的。[31]
7.2.1 转让所需文件
签字盖章的委托书扫描件;
在意大利当地公证机构公证的转受让双方签署的协议原件。
7.2.2 转让官方规费
首个商标(按商标号计)转让官费:200欧元,折合人民币1600元;
第二个商标起(按商标号计)转让官费:81欧元/标,折合人民币648元。
在意大利当地公证机构对转让协议进行公证的公证费取决于转让协议中注明的转让价值,一般而言公证费不低于1000欧元,折合人民币8000元起。
7.2.3 转让特别提示
根据现行的《意大利工业产权法典》,所有权的每次变更都应在意大利专利商标局登记。但如果未登记,并不会受到任何惩罚。登记的受让人可以对抗未登记的受让人。
7.3 商标的使用许可
商标权人可以针对其注册的全部或部分商品或服务以及意大利全境或境内部分区域进行商标的一般使用许可。但前提是:作为非排他性许可,被许可人明确同意其在市场上或意大利境内使用与商标所有者或其他被许可人指定在相同或相似商品或服务上的相同商标。
如被许可人在商标的使用期限,使用方式,商品或服务的种类、被许可使用的地点/区域、许可使用商标的商品或服务的质量等方面违反许可协议的规定,商标权人可以对被许可人行使独占使用权。[32]
在任何情况下,商标的许可都不得引起公众对商品和服务特征的误导,因为这些特征对公众是必不可少的。[33]
7.3.1 商标使用许可所需文件
在意大利当地公证机构公证的商标权人与被许可人签署的许可协议;
商标权人签署的授权书。
7.3.2 商标使用许可官方规费
许可官费:200 欧元/标/首类,折合人民币1600元;81欧元/标/附加类,折合人民币648元。
在意大利当地公证机构对许可协议进行公证的公证费取决于许可协议中注明的价值,一般而言公证费不低于1000欧元,折合人民币8000元起。
7.3.3 商标使用许可特别提示
商标许可应在意大利专利商标局登记。但如果未登记,并不会受到任何惩罚。登记的被许可人可以对抗未登记的被许可人。
7.4 注册商标的变更
7.4.1 变更所需文件
签字盖章的委托书扫描件
7.4.2 变更的官方规费
官费:65欧元/标,折合人民币520元
7.4.3 变更的特别提示
商标变更应在意大利专利商标局登记。但如果未登记,并不会受到任何惩罚。但如果未及时登记变更,则变更并无效力。
7.5 注册商标的使用
商标所有人或经其授权的人须在商标注册后的5年内在其指定的商品或服务上真正投入使用,除非商标所有人有合理的不使用理由。[34]
在不改变商标显著性部分的情况下使用修改后的商标形式,以及以出口为目的将商标粘贴在产品或其包装上,都被认为商标进行了使用。[35]
如果在五年的不使用期限届满与提出撤销商标的申请或索赔之间,商标的实际使用已经开始或恢复,除非商标被他人购买,不然商标不应被撤销。然而,如果商标所有人知晓商标将要被撤销才对商标进行使用,则该使用不应被认为有效,除非商标已在撤销前使用了3年以上。此外,该期限只有在五年的不使用期限届满后才有效。[36]
此外,如果未使用商标的所有者同时是当时有效的另一个或其他类似商标的所有者,并且他实际使用了这些商标中至少一个,则对该未使用商标的撤销不成立。[37]
(三)商标确权制度
1. 商标异议制度
任何利益相关人,即在意大利、圣马力诺、欧盟生效的较早注册商标的所有者(或其独占被许可人);在较早的日期之前在意大利、
圣马力诺、欧盟提出商标注册申请的人(或其独占被许可人),或者凭借优先权的日期在意大利、圣马力诺、欧盟生效的人;有权保护原产地名称或地理标志所赋予的权利的人,或相关申请的所有者(如果尚未注册);肖像,姓名或标志与上述有关案件有关的人(公司或协会)可对在后的近似商标自公告日起3个月内可提起异议申请。
1.1 异议基础 仅限相对理由。
1.2 异议流程

1.3 异议申请指南
1.3.1 异议所需文件
签字盖章的委托书扫描件
1.3.2 异议官方规费
官费:315欧元/标/类,折合人民币2520元/标/类
1.3.3 异议审理周期
法定期限:法律无明确规定
实际审程:12-48个月不等
1.4 异议案例:基于在先近似商标权提起的异议案
意大利公司 Spin Master Italia Srl(异议人)在意大利拥有“ RISIKO” 商标专用权,该商标注册于1983年。该公司2013年针对第28类商品对该商标进行了续展。Gregorio Angelucci 先生(被异议人)于2016年11月11日在相同商品上申请了设计款“RUSTIKO”商标,该商标被接受并公告,异议人认为被异议人的商标与其在先商标相似,因此对其提出异议。
2. 商标无效宣告制度
享有在先权利的商标权人或者任何利害关系人在商标注册后的任何时间可基于相对理由向法院提起商标无效或撤销(仅指撤销通用名称)。撤销连续五年不使用申请须被撤销商标注册满五年才可提出。
但如果注册商标所有人在当地并不为人所熟知,且他容忍与他相同或近似的商标在5年内使用,则其不能通过撤销或无效程序阻止相同类似商标在相同或类似商品/服务上进行使用。
2.1 无效宣告基础
基于相对理由、撤销已为通用名称的注册商标、以连续5年不使用为由的撤销申请
2.2 无效宣告流程

在先近似商标权人或任何利害关系人可依据下述提起无效宣告:
• 商标缺乏新颖性
• 商标缺乏显著性
• 商标违法(违反社会公序良俗、社会风尚等)
• 商标缺乏使用(连续五年未使用)
• 商标具有欺骗性(品质、产地等)
如果无效宣告被申请人未进行答辩,则该商标直接无效。
2.3 无效宣告申请指南
2.3.1 无效宣告所需文件经过公证认证的委托书
2.3.2 无效宣告官方规费
一审:43欧元至1686欧元,折合人民币344元至13488元;
二审:64欧元至2530欧元,折合人民币512元至20240元;
最高法院:86欧元至3400 欧元,折合人民币688元至27200元
2.3.3 无效宣告审理周期
法定审理期限:法律无明确规定
实际审理周期:36-72个月不等
2.4 无效宣告典型案例
意大利公司 Società Italiana Calzature 是著名鞋类商标“KICKERS”的商标权人。该公司对第25类的“Hackers”商标所有人以两商标构成近似,易引发消费者混淆误认为由提起无效宣告申请。法院驳回了原告的诉求,因为对于意大利消费者来说,这两件商标并不存在混淆或有联系的可能性。
3. 第三方观察意见制度
3.1 第三方观察意见基础
基于意大利工业产权法典中对于商标不予注册的绝对理由
3.2 第三方观察意见流程
任何利害关系方可向意大利专利商标局提出书面意见,并说明意大利专利商标局依审查职权应主动将申请商标驳回。意大利专利商标局将观察意见转达给商标申请人。商标申请人可以自收到通知之日起三十天内提出其答辩意见。如果商标申请人在此过程中未做出回应/ 辩护,则不会导致商标被自动拒绝或被认为是自愿放弃商标注册的意愿,意大利专利商标局将根据其职权决定驳回与否。
3.3 第三方观察意见申请指南
3.3.1 第三方观察意见所需文件
法律无明确规定和既定固定格式文件
3.3.2 第三方观察意见官方规费无
3.3.3 第三方观察意见审理周期法定期限:法律无明确规定 实际审程:12-36 个月不等
(四)商标维权制度
1. 审级规定
商标侵权民事诉讼案件为三审终审。
一审管辖法院:地区法院知识产权法庭。与知识产权相关的民事案件,可向地区法院的知识产权法庭起诉
二审管辖法院:上诉法院。对地区法院知识产权民事侵权诉讼结果不服的可上诉至上诉法院,二审法院会综合考虑法律适用及案件事实;
三审管辖法院:最高法院。对上诉法院做出的诉讼裁决不服的, 可以上诉至最高法院。最高法院仅关注法律适用。
2. 商标侵权行为
注册商标专用权人的权利包括专有使用商标的权利。商标权人有权阻止所有第三方在交易过程中使用以下内容,除非获得他的同意:
2.1 与商标注册的商品或服务相同的任何与商标相同的符号;
2.2 与相同或相似商品或服务的注册商标相同或相似的任何标志, 如果由于这些标志的同一性或相似性以及商品或服务的同一性或相 似性而导致混淆的可能性公众的一部分,这也可能包括两个标志相关联的可能性;
2.3 与商品或服务的注册商标相同或相似的任何标志,即使彼此不相似,即使该注册商标在该国家/地区具有声誉,并且使用该标志,甚至是出于区分目的之外商品和服务在无正当理由的情况下允许不正当利用商标的独特性或声誉,或对其造成不利影响。[38]
注册商标专用权人可以特别禁止
2.4 第三方在商品或商品的包装上粘贴标识,提供商品,将其投放市场或为此目的持有商品或提供带有该标识的服务;
2.5 进口或出口带有该标志的货物;
2.6 在商业文件和广告中使用标志;
2.7 在包装,标签,安全或认证设备或具有相同或其他方式的组件上贴上该标志,投放市场,或以此为目的的商品储存行为。
注册商标专用权人还可以禁止
2.8 第三方在商业领域中将尚未释放供自由流通的商品引入意大利,前提是该商品或其包装来自与欧盟有关的第三国并未经许可而带有标志。[39]
3. 维权指南
3.1 所需文件
起诉书(由当地律师提供),经公证认证的委托书,应当体现签字人有权签字。意大利大使馆认证时间一般为21天。
3.2 诉讼费用
一审:43欧元至1686欧元,折合人民币344元至13488元;
上诉:64欧元至2530欧元,折合人民币512元至20240元;
最高法院:86欧元至3400欧元,折合人民币688元至27200元。
3.3 审理周期
法定期限:无明确法律规定
实际审程:一审、二审、三审均为:24-30个月
3.4 商标侵权的赔偿
确定受害方应获得的赔偿时应考虑到所有相关方面,例如假冒/ 不正当竞争的负面经济后果,包括受害方的收入损失,道德损失,侵权人获得的利益以及经济因素。
判给损害赔偿的判决可能会以总金额解决损害赔偿。在这种情况下,利润损失的确定比例应不低于侵权者从拥有者获得许可后本应支付的比例。
新兴损害包括受害方因侵权而必须承担的所有费用,例如法律费用和广告费用,这些费用是为了抵消侵权的影响而产生的。侵权造成的受害方商标价值的降低也被视为正在发生的损害的一个要素。赔偿金也可能包括数百万欧元。
4. 维权典型案例
在2014年,两家中国公司(浙江中能实业集团和泰州中能进出口公司)起诉 Piaggio&C. SpA 公司,要求对其名下“

”商标进行无效宣告。Piaggio&C. SpA 公司以两家中国公司假冒其名下商标、侵犯版权和不正当竞争为由向意大利都灵法院反诉,意大利都灵法院驳回了原告的无效请求。两年后,中国公司提出上诉,意大利都灵上诉法院近期在第 677/2019 的一审判决中指出 Piaggio&C. SpA 公司生产的意大利标志性摩托车 VESPA 的整体外观因其三维商标的艺术价值而应得到商标法和版权法的保护,维持一审判决。
这个判决结果具有里程碑意义的决定,因为法院认可了与三维商标和外观设计保护相关的工业产品的版权保护。
注释:
[1]商务部国际贸易经济合作研究院、中国驻意大利大使馆经济商务处、商务部对外投资和经济合作司、李滨(中国驻意大利大使馆经济商务处公使衔参赞):《对外投资合作国别(地区)指南-意大利(2019 年版)》“参赞的话”
[2]中国商务部:2017 至 2019 年度《中国对外直接投资统计公报》。
[3]ITALIAN CODE OF INDUSTRIAL PROPERTY TITLE II Section I Artile 7
[4]作为欧盟成员国之一,意大利参与了欧盟商品/服务类似判定标准的制订,具体可参考欧盟的数据库https://euipo.europa.eu/sim/search。
[5]ITALIAN CODE OF INDUSTRIAL PROPERTY TITLE II Section I Artile 8.1
[6]ITALIAN CODE OF INDUSTRIAL PROPERTY TITLE II Section I Artile 8.2
[7]ITALIAN CODE OF INDUSTRIAL PROPERTY TITLE II Section I Artile 8.3
[8]ITALIAN CODE OF INDUSTRIAL PROPERTY TITLE II Section I Artile 9
[9]ITALIAN CODE OF INDUSTRIAL PROPERTY TITLE II Section I Artile 10.1
[10]ITALIAN CODE OF INDUSTRIAL PROPERTY TITLE II Section I Artile 10.2
[11]ITALIAN CODE OF INDUSTRIAL PROPERTY TITLE II Section I Artile 10.3
[12]ITALIAN CODE OF INDUSTRIAL PROPERTY TITLE II Section I Artile 10.4
[13]ITALIAN CODE OF INDUSTRIAL PROPERTY TITLE II Section I Artile 13.1 a)
[14]ITALIAN CODE OF INDUSTRIAL PROPERTY TITLE II Section I Artile 13.1 b)
[15]ITALIAN CODE OF INDUSTRIAL PROPERTY TITLE II Section I Artile 13.2
[16]ITALIAN CODE OF INDUSTRIAL PROPERTY TITLE II Section I Artile 13.3
[17]ITALIAN CODE OF INDUSTRIAL PROPERTY TITLE II Section I Artile 13.4
[18]ITALIAN CODE OF INDUSTRIAL PROPERTY TITLE II Section I Artile 14.1 a)
[19]ITALIAN CODE OF INDUSTRIAL PROPERTY TITLE II Section I Artile 14.1 b)
[20]ITALIAN CODE OF INDUSTRIAL PROPERTY TITLE II Section I Artile 14.1 c)
[21]ITALIAN CODE OF INDUSTRIAL PROPERTY TITLE II Section I Artile 14.2 a)
[22]ITALIAN CODE OF INDUSTRIAL PROPERTY TITLE II Section I Artile 14.2 b)
[23]ITALIAN CODE OF INDUSTRIAL PROPERTY TITLE II Section I Artile 14.2 c)
[24]ITALIAN CODE OF INDUSTRIAL PROPERTY TITLE II Section I Artile 12.1 a)
[25]ITALIAN CODE OF INDUSTRIAL PROPERTY TITLE II Section I Artile 12.1 b)
[26]ITALIAN CODE OF INDUSTRIAL PROPERTY TITLE II Section I Artile 12.1 c)
[27]ITALIAN CODE OF INDUSTRIAL PROPERTY TITLE II Section I Artile 12.1 d)
[28]ITALIAN CODE OF INDUSTRIAL PROPERTY TITLE II Section I Artile 12.1 e)
[29]ITALIAN CODE OF INDUSTRIAL PROPERTY TITLE II Section I Artile 12.1 f)
[30]ITALIAN CODE OF INDUSTRIAL PROPERTY TITLE II Section I Artile 16
[31]ITALIAN CODE OF INDUSTRIAL PROPERTY TITLE II Section I Artile 23.1 and Artile 23.4
[32]ITALIAN CODE OF INDUSTRIAL PROPERTY TITLE II Section I Artile 23.2 and Artile 23.3
[33]ITALIAN CODE OF INDUSTRIAL PROPERTY TITLE II Section I Artile 23.4
[34]ITALIAN CODE OF INDUSTRIAL PROPERTY TITLE II Section I Artile 24.1
[35]ITALIAN CODE OF INDUSTRIAL PROPERTY TITLE II Section I Artile 24.2
[36]ITALIAN CODE OF INDUSTRIAL PROPERTY TITLE II Section I Artile 24.3
[37]ITALIAN CODE OF INDUSTRIAL PROPERTY TITLE II Section I Artile 24.4
[38]ITALIAN CODE OF INDUSTRIAL PROPERTY TITLE II Section I Artile 20.1
[39]ITALIAN CODE OF INDUSTRIAL PROPERTY TITLE II Section I Artile 20.2
上一篇:代理机构如何自己注册商标