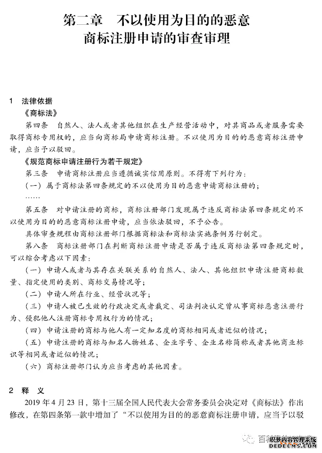
《商标法》第四条规定:《商标审查审理指南》2022施行|全文
“不以使用为目的的恶意商标注册申请,应当予以驳回”。
但是如何认定“不以使用为目的的恶意商标注册申请”,之前没有明确。
11月22日最新的《商标审查审理指南》发布(以下简称指南)。
《指南》在下编第二章中,详细规定了“不以使用为目的的恶意商标注册申请的审查审理”。
1. 释义是什么?
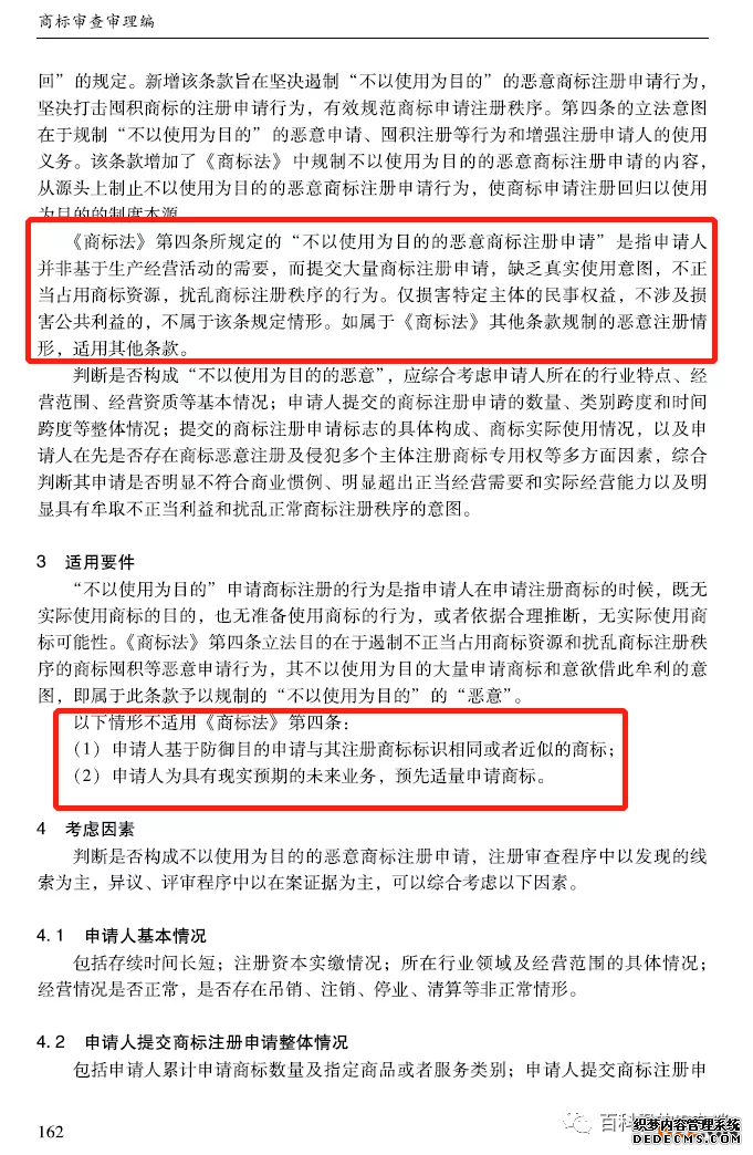
《 商标法 》 第四条所规定的“不以使用为目的的恶意商标注册申请”是指:
申请人并非基于生产经营活动的需要,而提交大量商标注册申请,缺乏真实使用意图,不正当占用商标资源,扰乱商标注册秩序的行为。
仅损害特定主体的民事权益,不涉及损害公共利益的,不属于该条规定情形。
如属于(商标法 》 其他条款规制的恶意注册情形,适用其他条款。
请注意两个要件:“不以使用为目的”、“恶意”!
2. 申请大量的防御商标算什么?
答:不适用《商标法》第四条!
《 商标法 》 第四条立法目的在于遏制不正当占用商标资源和扰乱商标注册秩序的商标囤积等恶意申请行为,其不以使用为目的大量申请商标和意欲借此牟利的意图,即属于此条款予以规制的“不以使用为目的”的“恶意”。
《指南》在该章的适用要件部分明确:
以下情形不适用(商标法)第四条:
( 1 ) 申请人基于防御目的申请与其注册商标标识相同或者近似的商标;
( 2 )申请人为具有现实预期的未来业务,预先适量申请商标。
小声说,我很好奇那种申请一大堆“元宇宙”相关商标的,怎么算?
要说卖商标获利吧,有可能;
要说为未来业务做准备吧,也有可能;
3.要考虑的要素有哪些?
申请人基本情况;
申请人提交注册申请整体情况;
商标具体构成情况;
申请人申请商标注册过程中及取得商标注册后的行为;
异议、评审程序中相关证据的情况;
其他考虑因素;比如生效判决、裁定、失信名单、实际交易情况等。
4.具体适用的情形有哪些?
以下10种情形,属于法四条所指的“不以使用为目的的恶意商标注册申请”行为,当事人提供相反证据的除外,它们是:
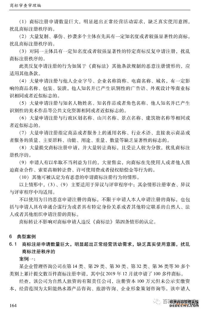
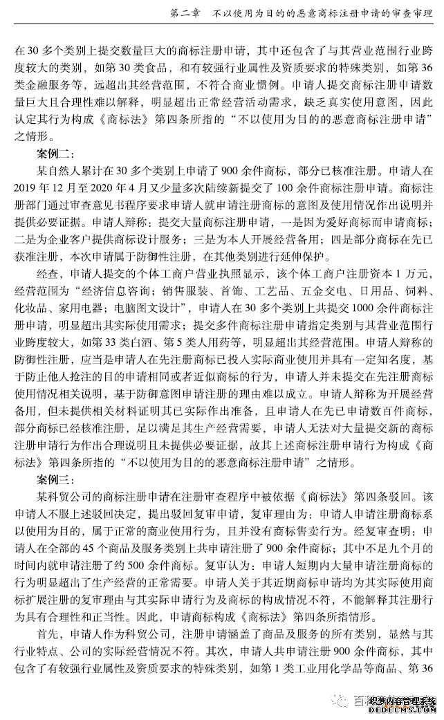
( 1 )商标注册申请数量巨大,明显超出正常经营活动需求,缺乏真实使用意图,扰乱商标注册秩序的。
( 2 )大量复制、摹仿、抄袭多个主体在先具有一定知名度或者较强显著性的商标,扰乱商标注册秩序的。
( 3 )对同一主体具有一定知名度或者较强显著性的特定商标反复申请注册,扰乱商标注册秩序的。
此类反复申请注册的行为如属于 《 商标法 》 其他条款规制的恶意注册情形的,应适用其他条款。
( 4 )大量申请注册与他人企业字号、企业名称简称、电商名称、域名,有一定影响的商品名称、包装、装潢,他人知名并已产生识别性的广告语、外观设计等商业标识相同或者近似标志的。
( 5 )大量申请注册与知名人物姓名、知名作品或者角色名称、他人知名并已产生识别性的美术作品等公共文化资源相同或者近似标志的。
( 6 )大量申请注册与行政区划名称、山川名称、景点名称、建筑物名称等相同或者近似标志的。
( 7 )大量申请注册指定商品或者服务上的通用名称、行业术语、直接表示商品或者服务的质量、主要原料、功能、用途、重量、数量等缺乏显著性的标志的。
( 8 )大量提交商标注册申请,并大量转让商标,且受让人较为分散,扰乱商标注册秩序的。
( 9 )申请人有以牟取不当利益为目的,大量售卖,向商标在先使用人或者他人强迫商业合作、索要高额转让费、许可使用费或者侵权赔偿金等行为的 。
( 10 )其他可被认定为有恶意的申请商标注册行为的情形。
以上情形中,( 3 )、( 9 )主要适用于异议与评审程序中;其余情形注册审查、异议与评审程序中均适用。
不以使用为目的恶意申请注册的商标,不限于申请人本人申请注册的商标,也包括与申请人具有串通合谋行为或者具有特定身份关系或者其他特定联系的自然人、法人或者其他组织申请注册的商标。
商标转让不影响对商标申请人违反 《 商标法 》 第四条情形的认定。
除此之外,《指南》中还分别列举了属于上述10种情形的典型案例,共计21个,具体见于该章第6部分。
附《指南》下编第二章全文:












推荐阅读:《商标审查审理指南》2022施行|全文
下一篇:快消品企业商标管理策略及技巧